概念与空间
这是一个垂直布置的“村落”,小朋友可以在不同标高上,感受“村落”的情景,建筑空间与活动场地的叠加设计,亦化解了用地局促的矛盾,促成了各个单元体之间的分离,形成了“邻里关系”。
△ 基本教学单元剖透视 ©IDO元象建筑
△ 前院游戏场所 ©IDO元象建筑
△ 小舞台及中心庭院 ©IDO元象建筑
△ 大台阶与树屋 ©IDO元象建筑
考虑到西侧城市公园的景观资源优势,主体建筑最终呈现为U型院落布局,教室作为独立体块,叠合布置,体块之间留出缝隙,使其保持 “自由呼吸”之状态。
△ 音体室看向中庭 ©IDO元象建筑
△ 音体室与侧院 ©IDO元象建筑
△ 门厅屋顶活动场地 ©IDO元象建筑
建筑师希望每个班级都能形成一个“家”的概念,每个生活教学用房就是一个独特抽象的小房子,希望小朋友在园中能建立归属感:各个班级的教室不仅在形体上相对独立,在材质上也各不相同,每个班级单元更个性化,具有可识别性。
空间设计趣味性:激发幼儿探索
多样化的教学课程,是为了激发儿童的想象力与创造力,同时也对空间设计提出了更多的要求。
△ 建筑模型-外观 摄影:IDO元象建筑
△ 建筑模型-中庭 摄影:IDO元象建筑
△ 建筑模型-小舞台 摄影:IDO元象建筑
除了设置常规的儿童生活单元、音体室、医护区、合班教室等满足基本教学需求的空间,建筑师还设置了更多的开放式教学空间,如在二层设置架空层活动平台和小舞台,使其成为前后院的“视觉焦点”;结合中心庭院,设计大台阶看台空间和供小朋友玩耍的书屋、滑梯及斜面攀岩区等活动场所;充分利用一、二层的建筑屋面,作为室外拓展活动场地;不同教室空间的缝隙,形成小朋友下课玩耍的趣味空间。大量多功能趣味空间的设置,为儿童自发游戏及情境教学,提供了开放性场所之可能。
△ 大台阶与建筑中庭(实景合成) ©DID STUDIO & 尚筑科技
△ 小舞台看向中庭(实景合成) ©DID STUDIO & 尚筑科技
设计上试图提高音体室空间的使用效率,结合场地环境,打通了音体室南北两个界面,使其成为开放通透的多功能复合空间:封闭时可作为独立的教学空间使用,开放时可结合南北两侧庭院成为多功能的教学场所。
基本教学单元
通过与园方多次交流沟通,最终基本教学单元的平面布置采用活动室与卧室一体化设计的模式:洗手间、衣帽间以及靠山墙一侧的床位收纳空间,共同形成“服务空间体系”。
△ 小舞台内部(实景合成) ©DID STUDIO & 尚筑科技
除了在服务空间体系中设置固定家具及收纳空间外,平面内未设置固定家具,希望活动空间更为自由,教师可根据不同的活动情境,灵活布置家具。
园长说:“希望通过家具的布置过程,慢慢培养小朋友的生活习惯,让他们(大班和中班的小朋友)逐步学会自己整理生活及学习用具。”核心单元靠近山墙一侧设置900毫米高的阅读台,丰富了室内竖向空间的层次,架空部分也成为了床位的收纳空间。
△ 树屋效果图 ©尚筑科技
△ 主入口等候区效果图 ©尚筑科技
结合建筑外立面不同尺寸的凸窗,根据幼儿的身体尺度,在室内设置了高低不同的观察窗口,激发小朋友以不同的视角去观察室外庭院空间。
材料表达
每个班级都是一个“家”,每个家都拥有自己的个性,小朋友们从小对自己的教室形成“家”的归属感——“我是住在木头房子里的,你是住在砖房子里的”,每个体量均拥有独特的材质。
△ 屋面关系 摄影:DID STUDIO
△ 门厅及金属屋面 摄影:DID STUDIO
立面系统上,建筑师尝试使用了不同材质:陶板、红砖、青砖、仿木材料、水泥纤维板、聚碳酸酯板。通过使用聚碳酸酯板,探讨半透明材料在幼儿园教育空间中的氛围营造,使其在阳光下体现出多彩的韵律。
△ 彩色聚碳酸酯板立面 摄影:DID STUDIO
△ 建筑西立面+材质分布图 摄影:DID STUDIO
△ 前院与建筑(实景合成) ©DID STUDIO & 尚筑科技
△ 建筑与周边(实景合成) ©DID STUDIO & 尚筑科技
屋面系统上,建筑师运用铝镁锰板金属屋面系统。较为单纯的屋面,统一了多彩的立面系统,制造出了“雪景”的幻象。
完成度的控制
该项目于2016年5月开始设计,元象建筑不仅完成建筑方案设计、室内概念设计及景观概念设计,同时作为设计全程的总控方,两年半以来,深度参与建筑施工图设计、幕墙施工图设计、景观深化设计以及室内深化设计的设计品控,在各阶段深化设计中谨慎把控细节及材料,施工期间完成现场巡场指导数十次,确保设计概念最终得以以较高的完成度呈现。
△ 建筑模型 摄影:存在建筑-建筑摄影
△ 建筑模型 摄影:存在建筑-建筑摄影
△ 建筑模型 摄影:存在建筑-建筑摄影
目前,该项目建筑部分已竣工验收,等待景观及室内设计的施工。由于项目周边暂时还处于半工地状态,为了更完整地表达建筑概念,文中部分图片采用建筑现场照片与景观效果图“实景合成”的方式呈现。
技术图纸
△ 总平面 ©IDO元象建筑
△ 各层平面 ©IDO元象建筑
△ 剖透视A-A ©IDO元象建筑
△ 剖透视B-B ©IDO元象建筑
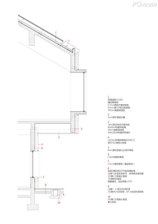
△ 主入口等候区墙身大样图 ©IDO元象建筑
△ 墙身大样 ©IDO元象建筑
△ 墙身大样 ©IDO元象建筑
草图
©IDO元象建筑
©IDO元象建筑
©IDO元象建筑
【项目信息】
项目名称:重庆约克北郡幼儿园
项目地址:重庆市两江新区约克北郡
设计单位:IDO元象建筑
建筑设计:陈俊、苏云锋、宗德新、李剑、柴克非
建筑施工图单位:重庆市设计院
建筑:邓洪波、马晓婧、胡珑铧 总图:赖韬
结构:朱海超、徐向茜 给排水:蓝鹏 电气:胡轶,暖通:吴志勇
幕墙施工图单位:中机中联工程有限公司
幕墙设计:熊联波、严政、赵宇、陈青术
业主单位:香港置地
管理团队:郑海川、汤照晖、刘颖
建成状态:建筑竣工,景观、室内待施工
设计时间:2016.05-2017.9
建造时间:2017.04-2018.10
建筑面积:2701㎡
用地面积:3330㎡
景观设计单位:道远景观
景观设计:周雪梅、陈文龙、莫贻海
室内设计单位:一夕幼儿园设计研究室
室内设计:焦樵、陈诺、金庆锦、谢国飞
摄影:DID STUDIO
效果图及图像合成:尚筑科技
凡本网注明“出处:其他”的内容,均转载自其它媒体,转载目的在于传递更多信息,并不代表本网赞同其观点和对其真实性负责。 如有侵权及时联系本网站,本网将在第一时间删除!转载内容的准确性由原内容提供者独立承担完全责任!


IDO元象建筑
2019-5-28 18:37:45












































